AdArchive Application Profile
Purpose
To document how AdArchive data is modelled for compatibility with the wider LINCS data model. This document provides patterns used in the mapping of AdArchive data which correspond to the categories outlined in the LINCS Application Profile.
This document introduces class and property concepts as used in this specific context (LINCS and the AdArchive dataset), and are not complete definitions. Consult CIDOC CRM v. 7.1.1 documentation for full class and property descriptions.
Acronyms
Ontology Acronyms:
- BIBFRAME - Bibliographic Framework
- BIBO - Bibliographic Ontology Specification
- CIDOC-CRM - CIDOC Conceptual Reference Model
- FRBRoo - Object-Oriented Functional Requirements for Bibliographic Records
Vocabulary and Authority Acronyms:
- Event - The LINCS Event Vocabulary
- IIIF - International Image Interoperability Framework
- LCSH - Library of Congress Subject Headings
- LCCW - Library of Congress Catalog Works
- LINCS - LINCS minted entities
- Schema - Schema.org
- VIAF - The Virtual International Authority File
- Wikidata - Wikimedia Knowledge Base
- WorldCat - WorldCat Library Catalogue
Due to differences between FRBRoo and LRMoo and the expectation of the adoption of LRMoo when available, data is currently modelled using F2_Expression. This maintains the use of no classes planned for depreciation, while also providing a data model of minimal complexity as required by the data.
Main Classes
Entity Type | Class | Declaration Snippet (TTL) |
| Title | crm:E33_E41_Linguistic_Appellation | |
| Image | crm:E36_Visual_Item | |
| Periodical | frbroo:F2_Expression | |
| Issue | frbroo:F2_Expression | |
| Advertisement | crm:F2_Expression | |
| Contents | crm:F2_Expression | |
| Creation | crm:E65_Creation | |
| Creator | crm:E39_Actor, subclass E21_Person or E74_Group used where possible | |
| Publication Frequency | crm:E29_Design_or_Procedure | |
| Advertised Price | crm:E97_Monetary_Amount | |
| Address | crm:E33_E41_Linguistic_Appellation | |
| Phone Number | crm:E41_Appellation | |
| Organization | crm:E74_Group | |
| Organization Formation | crm:E66_Formation | |
| Place | crm:E53_Place | |
| Coordinates | rdfs:literal | |
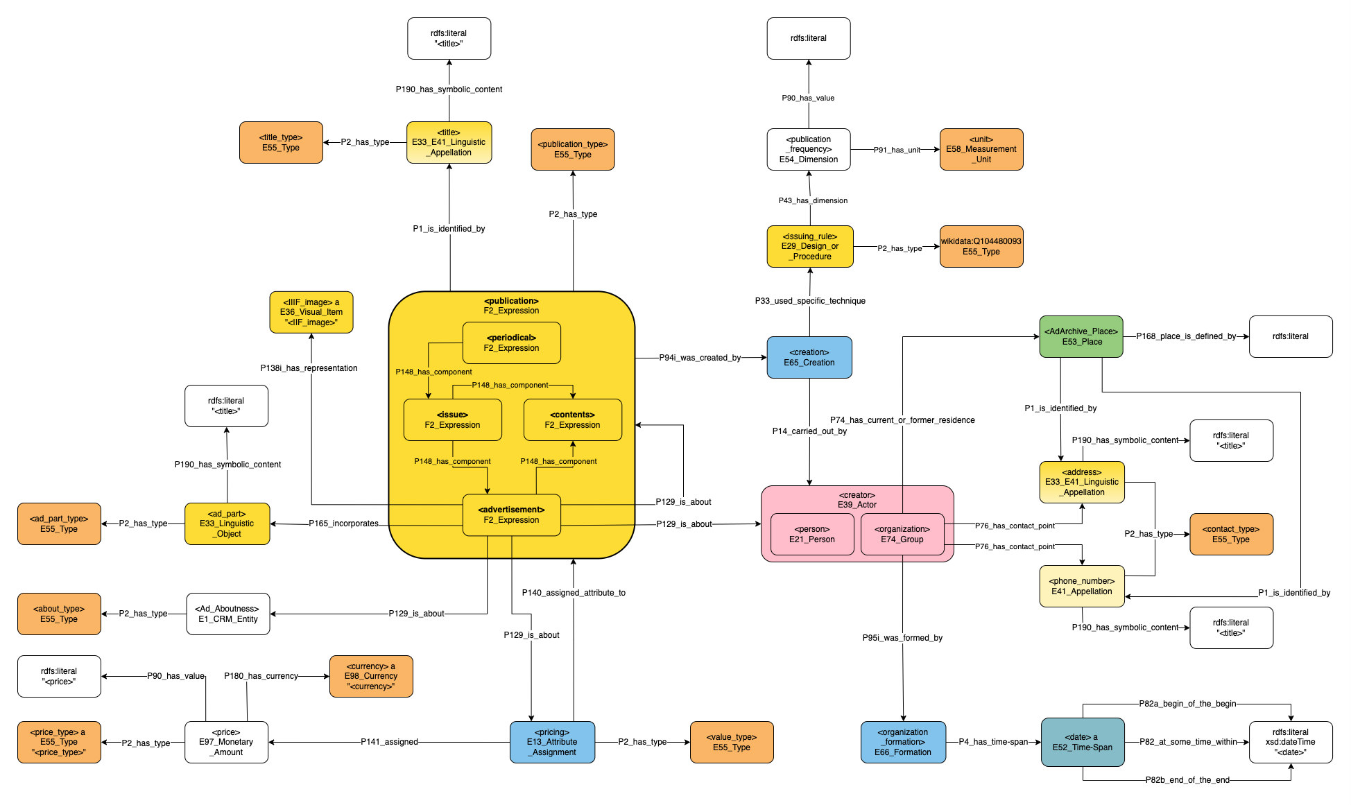
Overview Diagram
Below is an image of the application profile overview diagram. Follow this link for a zoomable, more readable version. The segments below align with the document sections.
-b403206872efa8b7a7b8eba54c9889f5.jpg)
Nodes
Basic Patterns
Identifiers
Titles
-34a81858076d60ae8cec7f8271b0733a.jpg)
Definition: This pattern declares that a publication (such as a periodical, issue, article, etc.) is identified by a title.
Type of Value: literal value (text)
Expected Value: literal value (text) from the dataset
Format/Requirements for the Value: rdfs:literal
Example Values:
- “Sex Issue”
- “Women’s Traditional Arts : The Politics of Aesthetics”
- “On Women and Violence”
Authorities Used:
- publication_type: https://id.loc.gov/ontologies/bibframe.html, https://www.wikidata.org/
- title_type: https://id.loc.gov/ontologies/bibframe.html, https://www.wikidata.org/
AdArchive Data Following this Pattern: Heresies is a publication; the newsletter being advertised; a specific issue of Heresies; a specific newsletter being advertised
Generalized Pattern in TTL:
<publication> a frbroo:F2_Expression ;
rdfs:label "<publication>" ;
crm:P2_has_type <publication_type> ;
crm:P1_is_identified_by <title> .
<title> a crm:E33_E41_Linguistic_Appellation ;
rdfs:label "Title of <title>" ;
crm:P2_has_type <title_type> ;
crm:P190_has_symbolic_content "<title>" .
<publication_type> a crm:E55_Type ;
rdfs:label "<publication_type>" .
<title_type> a crm:E55_Type ;
rdfs:label "<title_type>" .
Sample Data in TTL:
@prefix bf: <http://id.loc.gov/ontologies/bibframe/> .
@prefix crm: <http://www.cidoc-crm.org/cidoc-crm/> .
@prefix frbroo: <http://iflastandards.info/ns/fr/frbr/frbroo/> .
@prefix lincs: <http://id.lincsproject.ca/> .
@prefix rdfs: <http://www.w3.org/2000/01/rdf-schema#> ..
@prefix wikidata: <http://www.wikidata.org/entity/> .
lincs:7w12DoyR2ZV a frbroo:F2_Expression ;
rdfs:label "Heresies: A Feminist Publication on Art and Politics - Issue 4: Women's Traditional Arts : The Politics of Aesthetics"@en ;
crm:P1_is_identified_by lincs:VSo6WPn5pul ;
crm:P2_has_type wikidata:Q28869365 .
lincs:VSo6WPn5pul a crm:E33_E41_Linguistic_Appellation ;
rdfs:label "Title of Women's Traditional Arts : The Politics of Aesthetics"@en ;
crm:P190_has_symbolic_content "Women's Traditional Arts : The Politics of Aesthetics"@en ;
crm:P2_has_type bf:Title .
wikidata:Q28869365 a crm:E55_Type ;
rdfs:label "issue"@en .
bf:Title a crm:E55_Type ;
rdfs:label "title"@en .
Visual Representation
-3874ab608741984e92c9d7e88c3186a6.jpg)
Definition: This pattern declares that an advertisement is represented by an image.
Type of Value: Uniform Resource Identifier (URI); literal value (text)
Expected Value: URI from dataset; literal values from dataset
Format/Requirements for the Value: URI (preferably dereferenceable); rdfs:literal
Example Values:
- https://iiif.archivelab.org/iiif/heresies_04$127/1341,57,934,1415/full/0/default.jpg
- “Heresies 6 Praxis advertisement - visual representation”
- https://iiif.archivelab.org/iiif/heresies_04$127/1308,1791,1067,1362/full/0/default.jpg
- “Heresies 4 Diana Press Publications advertisement - visual representation”
Authorities Used:
- wikidata:Q39911916: https://www.wikidata.org/
- IIIF_image: https://iiif.io
AdArchive Data Following this Pattern: There is an IIIF image that shows an advertisement
Generalized Pattern in TTL:
<AdArchive_ad> a frbroo:F2_Expression ;
rdfs:label "<Issue> <AdArchive_ad> advertisement" ;
crm:P2_has_type wikidata:Q39911916 .
wikidata:Q39911916 a crm:E55_Type ;
rdfs:label "advertisement" .
<IIIF_image> a crm:E36_Visual_Item , crmdig:D1_Digital_Object ;
rdfs:label "<IIIF_image>" ;
crm:P138_represents <AdArchive_ad> .
Sample Data in TTL:
@prefix crm: <http://www.cidoc-crm.org/cidoc-crm/> .
@prefix crmdig: <http://www.ics.forth.gr/isl/CRMdig/> .
@prefix frbroo: <http://iflastandards.info/ns/fr/frbr/frbroo/> .
@prefix lincs: <http://id.lincsproject.ca/> .
@prefix rdfs: <http://www.w3.org/2000/01/rdf-schema#> .
@prefix wikidata: <http://www.wikidata.org/entity/> .
lincs:LRK8dZhmUxZ a frbroo:F2_Expression ;
rdfs:label "Heresies 4 Diana Press Publications advertisement"@en ;
crm:P2_has_type wikidata:Q39911916 .
wikidata:Q39911916 a crm:E55_Type ;
rdfs:label "advertisement" .
<https://iiif.archivelab.org/iiif/heresies_04$127/1308,1791,1067,1362/full/0/default.jpg> a crm:E36_Visual_Item , crmdig:D1_Digital_Object ;
rdfs:label "Heresies 4 Diana Press Publications advertisement - visual representation"@en ;
crm:P138_represents lincs:LRK8dZhmUxZ .
Publications
Creation
Creation events can be differentiated by the Types associated with them, as well as the Types of the things that they created:
- Creation of periodicals:
event:ProductionEvent,event:PublishingEvent,lincs:B1Gmq0t3eQR - Creation of issues:
event:ProductionEvent,event:PublishingEvent,lincs:rfMS6Lq326W - Creation of advertisements:
event:ProductionEvent,aat:300213176 - Creation of contents:
- Written contents - articles, intellectual content:
event:ProductionEvent,aat:300054698 - Written contents - reviews:
event:ProductionEvent,aat:300054698,aat:300054688(optional) - Written creative contents - poems, fiction:
event:ProductionEvent,aat:300054698,aat:300404387(optional) - Artistic contents - art:
event:ProductionEvent,aat:300404387,aat:300379398
- Written contents - articles, intellectual content:
Creation of Periodicals
-95d96f214531098adcbfe0f435e31541.jpg)
Definition: This pattern declares that a periodical was created.
Type of Value: Uniform Resource Identifier (URI)
Expected Value: URI from an existing linked data authority or minted by LINCS
Format/Requirements for the Value: URI (preferably dereferenceable)
Example Values:
- http://id.lincsproject.ca/06wbhrJ7Dbs
- http://www.wikidata.org/entity/Q8030842
- http://id.lincsproject.ca/0GcboZPAKk2
- http://viaf.org/viaf/112278657
Authorities Used:
- AdArchive_Creator: https://id.loc.gov/entities/providers.html, https://viaf.org/, https://www.wikidata.org/
- AdArchive_Serial: https://id.loc.gov/resources/instances.html, https://id.loc.gov/resources/works.html,
- event:ProductionEvent: https://vocab.lincsproject.ca/Skosmos/event/en/
- Library of Congress Names: https://id.loc.gov/authorities/names.html
AdArchive Data Following this Pattern: Heresies is a publication; the newsletter being advertised
Generalized Pattern in TTL:
<AdArchive_Serial> a frbroo:F2_Expression ;
rdfs:label "<AdArchive_Serial>" ;
crm:P94i_was_created_by <serial_creation> .
<serial_creation> a crm:E65_Creation ;
rdfs:label "Creation of <AdArchive_Serial>" ;
crm:P14_carried_out_by <AdArchive_Creator> ;
crm:P2_has_type event:ProductionEvent , event:PublishingEvent , lincs:rfMS6Lq326W .
<AdArchive_Creator> a crm:E39_Actor ;
rdfs:label "<AdArchive_Creator>" .
event:ProductionEvent a crm:E55_Type ;
rdfs:label "production event" .
event:PublishingEvent a crm:E55_Type ;
rdfs:label "publishing event" .
lincs:rfMS6Lq326W a crm:E55_Type ;
rdfs:label "Publication of a series of works, eg. a periodical" .
Edge Case Example & Abstraction
The AdArchive dataset states that Women & Literature had a publisher and was edited by Janet Todd. This variation of the above pattern utilizes roles.
<lccw:11220336> → crm:P94i_was_created_by → <lincs:JossHq4NCv0>
crmpc:PC14_carried_out_by
<wikidata:Q2085381
crmpc:PC14_carried_out_by
<wikidata:Q1607826
→ crmpc:P01i_is_domain_of →
→ crmpc:P02_has_range → <lincs:dzBh4eOT0m6
→ crmpc:P14.1_in_the_role_of →
→ crmpc:P01i_is_domain_of →
→ crmpc:P02_has_range → <wikidata:Q275574
→ crmpc:P14.1_in_the_role_of →
Frequency of Publication
-42b4671e6f59d53761ea52370f326281.jpg)
Pattern/Structure Values | Definition | This pattern declares that a periodical was published according to a given schedule of frequency. |
Abstraction | frbroo:F2_Expression → crm:P94i_was_created_by
| |
Content Values | Type of Value | Uniform Resource Identifier (URI); literal value (integer) |
Expected Value | URI from an existing linked data authority; literal value (integer) from AdArchive dataset | |
Format/Requirements for the Value | URI (preferably dereferenceable); rdfs:literal | |
Example Values | <http://www.wikidata.org/entity/Q567357>; “6”; “3”; “12” | |
Case Examples | Typical Example & Abstraction | New Political Science is published every three months (quarterly). <wikidata:Q15745473> → crm:P94i_was_created_by → crm:E65_Creation
|
Edge Case Example & Abstraction | N/A | |
Resource Links | N/A | |
Discussion Elements Pertaining to the Pattern | N/A | |
AdArchive Data Following this Pattern | N/A | |
Generalized Pattern in TTL:
<AdArchive_Serial> a frbroo:F2_Expression ;
rdfs:label "<AdArchive_Serial>" ;
crm:P94i_was_created_by <serial_creation> .
<serial_publication> a crm:E65_Creation ;
rdfs:label "Creation of <AdArchive_Serial>" ;
crm:P33_used_specific_technique <issuing_rule> .
<issuing_rule> a crm:E29_Design_or_Procedure ;
rdfs:label "Publish <publication_frequency>" ;
crm:P2_has_type wikidata:Q104480093 ;
crm:P43_has_dimension <publication_frequency> .
<publication_frequency> a crm:E54_Dimension ;
rdfs:label "<publication_frequency>" ;
crm:P90_has_value "<publication_frequency>" ;
crm:P91_has_unit <unit> .
<unit> a crm:E58_Measurement_Unit ;
rdfs:label "<unit>" .
wikidata:Q104480093 a crm:E55_Type ;
rdfs:label "frequency" .
Creation of Issues
-49d081a732ce54e7da52b8cb90c0064e.jpg)
| Pattern/Structure Values | Definition | This pattern declares that an issue was created. |
| Abstraction | frbroo:F2_Expression → crm:P94i_was_created_by →
crm:E65_Creation
crm event:ProductionEvent, event:PublishingEvent,
lincs:B1Gmq0t3eQR | |
| Content Values | Type of Value | Uniform Resource Identifier (URI) |
| Expected Value | URI from an existing linked data authority or minted by LINCS | |
| Format/Requirements for the Value | URI (preferably dereferenceable) | |
| Example Values | <http://id.lincsproject.ca/KPQ8x1wifxS>; <http://id.lincsproject.ca/cd8KPuwIeWv>; <http://id.lincsproject.ca/LXgGlXo7D0z> | |
| Case Examples | Typical Example & Abstraction | The AdArchive dataset states that Issue 12 of Heresies was created by the Heresies Collective. <worldcat:57511158> → crm:P94i_was_created_by
|
| Edge Case Example & Abstraction | N/A | |
| Resource Links | Brown, S., Cummings, J., Drudge-Wilson, J., Faulkner, C., Lemak, A., Martin, K., Mo, A., Penancier, J., Simpson, J., Singh, G., Stacey, D., & Warren, R. (2020, July 14). The CWRC Ontology Specification 0.99.86. The Canadian Writing Research Collaboratory. The Wikimedia Foundation. (2021). Wikidata. | |
| Discussion Elements Pertaining to the Pattern | N/A | |
| AdArchive Data Following this Pattern | A specific issue is an issue of Heresies | |
Generalized Pattern in TTL:
<Heresies_Issue> a frbroo:F2_Expression ;
rdfs:label "<Heresies_Issue>" ;
crm:P94i_was_created_by <Heresies_Issue_Creation> .
<Heresies_Issue_Creation> a crm:E65_Creation ;
rdfs:label "Creation of <Heresies_Issue>" ;
crm:P14_carried_out_by wikidata:Q20857976 ;
crm:P2_has_type event:ProductionEvent , event:PublishingEvent , lincs:B1Gmq0t3eQR .
wikidata:Q20857976 a crm:E74_Group ;
rdfs:label "Heresies Collective" .
event:ProductionEvent a crm:E55_Type ;
rdfs:label "production event" .
event:PublishingEvent a crm:E55_Type ;
rdfs:label "publishing event" .
lincs:B1Gmq0t3eQR a crm:E55_Type ;
rdfs:label "Publication of a part of a series, eg. an issue of a periodical" .
Creation of Advertisements
-f4ff7c89055cf738d2745211ffcbb4a3.jpg)
| Pattern/Structure Values | Definition | This pattern declares that an advertisement was created. |
| Abstraction | frbroo:F2_Expression
| |
| Content Values | Type of Value | Uniform Resource Identifier (URI) |
| Expected Value | URI minted by LINCS | |
| Format/Requirements for the Value | URI (preferably dereferenceable) | |
| Example Values | <http://id.lincsproject.ca/3QNAyS85IdG>; <http://id.lincsproject.ca/bspJWTWGH6a>; | |
| Case Examples | Typical Example & Abstraction | The AdArchive dataset states that the Heresies 4 Diana Press Publications advertisement was created by Diana Press. <lincs:LRK8dZhmUxZ>
|
| Edge Case Example & Abstraction | N/A | |
| Resource Links | The Getty Research Institute. (2017, March 7). Art & Architecture Thesaurus Online. Library of Congress. (2021, July 26). Library of Congress Names . Library of Congress. (2018, December 19). Library of Congress Providers. The Wikimedia Foundation. (2021). Wikidata. | |
| Discussion Elements Pertaining to the Pattern | N/A | |
| AdArchive Data Following this Pattern | There is an advertisement that was created by an actor | |
Generalized Pattern in TTL:
<AdArchive_ad> a frbroo:F2_Expression ;
rdfs:label "<Issue> <AdArchive_ad> advertisement" ;
crm:P94i_was_created_by <advertisement_creation> .
<advertisement_creation> a crm:E65_Creation ;
rdfs:label "Creation of <AdArchive_ad>" ;
crm:P2_has_type event:ProductionEvent , aat:300213176 .
crm:P14_carried_out_by <AdArchive_creator> .
event:ProductionEvent a crm:E55_Type ;
rdfs:label "production event" .
aat:300213176 a crm:E55_Type ;
rdfs:label "print advertising" .
<AdArchive_creator> a crm:E39_Actor ;
rdfs:label "<AdArchive_creator>" .
Creation of Issue & Advertisement Contents
-0da23bb6d0c5aa94626b3d38b14b1bc7.jpg)
| Pattern/Structure Values | Definition | This pattern declares that contents of advertisements or issues were created. |
| Abstraction | frbroo:F2_Expression → crm:P94i_was_created_by →
crm:E65_Creation
| |
| Content Values | Type of Value | Uniform Resource Identifier (URI) |
| Expected Value | URI from an existing linked data authority or minted by LINCS | |
| Format/Requirements for the Value | URI (preferably dereferenceable) | |
| Example Values | <http://id.lincsproject.ca/cjdkt1aqAVA>; <http://id.lincsproject.ca/dSMXApmvZou>; <http://id.lincsproject.ca/dSf8w5YwZYw> | |
| Case Examples | Typical Example & Abstraction | The AdArchive dataset states that the article “The Theater of Pirandello” was created by Antonio Gramsci. <lincs:WMoawe4XJV3> → crm:P94i_was_created_by →
<lincs:uTwmkKQMQbq>
|
| Edge Case Example & Abstraction | The AdArchive dataset states that there is an issue of Conditions that was created by the group “Conditions (Organization)” in Autumn of 1977. <lincs:o2OgP8u2kFq> → crm:P94i_was_created_by →
<lincs:PgedOUIDU5c>
| |
| Resource Links | Brown, S., Cummings, J., Drudge-Wilson, J., Faulkner, C., Lemak, A., Martin, K., Mo, A., Penancier, J., Simpson, J., Singh, G., Stacey, D., & Warren, R. (2020, July 14). The CWRC Ontology Specification 0.99.86. The Canadian Writing Research Collaboratory. The Getty Research Institute. (2017, March 7). Art & Architecture Thesaurus Online. Library of Congress. (2021, July 26). Library of Congress Names . Online Computer Library Centre, Inc. (2021). VIAF: The Virtual International Authority File. http://viaf.org The Wikimedia Foundation. (2021). Wikidata. | |
| Discussion Elements Pertaining to the Pattern | <content_type> can be: written contents (articles, intellectual content: event:ProductionEvent, aat:300054698); written contents (reviews: event:ProductionEvent, aat:300054698, aat:300054688 [optional]); written creative contents (poems, fiction: event:ProductionEvent, aat:300054698, aat:300404387 [optional]); artistic contents (art: event:ProductionEvent, aat:300404387, aat:300379398). | |
| AdArchive Data Following this Pattern | A specific newsletter being advertised | |
Generalized Pattern in TTL:
<Issue_or_ad_contents> a frbroo:F2_Expression ;
rdfs:label "<Issue_or_ad_contents>" ;
crm:P94i_was_created_by <Issue_or_ad_contents_creation> .
<Issue_or_ad_contents_creation> a crm:E65_Creation ;
rdfs:label "Creation of <Issue_or_ad_contents>" ;
crm:P14_carried_out_by <AdArchive_Creator> ;
crm:P2_has_type <content_type> .
<AdArchive_Creator> a crm:E39_Actor ;
rdfs:label "<AdArchive_Creator>" .
<content_type> a crm:E55_Type ;
rdfs:label "<content_type>" .
Groups, Part-Whole Relationships
Issues of Periodicals
-f37209e14b7663ed5e590210d303432f.jpg)
| Pattern/Structure Values | Definition | This pattern declares that serial works include individual parts such as issues. |
| Abstraction | frbroo:F2_Expression → crm:P148_has_component →
frbroo:F2_Expression frbroo:F2_Expression → crm:P148i_is_component_of →
frbroo:F2_Expression | |
| Content Values | Type of Value | Uniform Resource Identifier (URI) |
| Expected Value | URI from an existing linked data authority or minted by LINCS | |
| Format/Requirements for the Value | URI (preferably dereferenceable) | |
| Example Values | <http://www.wikidata.org/entity/Q1713208>; <http://worldcat.org/entity/work/id/57511158>; <http://id.lincsproject.ca/uLRDq6wshdc> | |
| Case Examples | Typical Example & Abstraction | The AdArchive dataset states that the periodical Jump Cut, which is included in an advertisement in Heresies Issue 4, has a member called Jump Cut 16, which is an issue of Jump Cut. Inversely, Jump Cut 16 is a member of Jump Cut. <wikidata:Q1713208> → crm:P148_has_component →
<lincs:roM1UGkvZSS> <lincs:roM1UGkvZSS> → crm:P148i_is_component_of →
<wikidata:Q1713208> |
| Edge Case Example & Abstraction | N/A | |
| Resource Links | Library of Congress. (2021, July 26). Library of Congress Catalog Works. Online Computer Library Centre, Inc. (2021). WorldCat. https://www.worldcat.org The Wikimedia Foundation. (2021). Wikidata. | |
| Discussion Elements Pertaining to the Pattern | N/A | |
| AdArchive Data Following this Pattern | A specific issue is an issue of Heresies | |
Generalized Pattern in TTL:
<Periodical> a frbroo:F2_Expression ;
rdfs:label "<Periodical>" ;
crm:P148_has_component <Periodical_Issue> .
<Periodical_Issue> a frbroo:F2_Expression ;
rdfs:label "<Periodical_Issue>" ;
crm:P148i_is_component_of <Periodical> .
Components of Issues: Advertisements & Contents
-bdf0a5d12b9bdad55dc02c8c703b6311.jpg)
| Pattern/Structure Values | Definition | This pattern declares that individual issues include individual parts such as advertisements and other contents. |
| Abstraction | frbroo:F2_Expression → crm:P148_has_component →
frbroo:F2_Expression frbroo:F2_Expression → crmP148i_is_component_of →
frbroo:F2_Expression | |
| Content Values | Type of Value | Uniform Resource Identifier (URI) |
| Expected Value | URI from an existing linked data authority or minted by LINCS | |
| Format/Requirements for the Value | URI (preferably dereferenceable) | |
| Example Values | <http://worldcat.org/entity/work/id/38992393>; <http://id.lincsproject.ca/7w12DoyR2ZV>; <http://id.lincsproject.ca/20p34MlXl5U>; | |
| Case Examples | Typical Example & Abstraction | The AdArchive dataset states that the Women’s Traditional Arts issue of Heresies has the Gaysweek advertisement as a component and inversely the Gaysweek advertisement is a component of the Women’s Traditional Arts issue. <worldcat:38992393> → crm:P148_has_component →
<lincs:7PlqZeTZksO> <flincs:7PlqZeTZksO> → crmP148i_is_component_of →
<worldcat:38992393> |
| Edge Case Example & Abstraction | N/A | |
| Resource Links | Online Computer Library Centre, Inc. (2021). WorldCat. https://www.worldcat.org Library of Congress. (2021, July 26). Library of Congress Catalog Works. The Wikimedia Foundation. (2021). Wikidata. | |
| Discussion Elements Pertaining to the Pattern | N/A | |
| AdArchive Data Following this Pattern | The advertisement and other contents are published in an issue | |
Generalized Pattern in TTL:
<Periodical_Issue> a frbroo:F2_Expression ;
rdfs:label "<Periodical_Issue>" ;
crm:P148_has_component <Ads_and_Contents> .
<Ads_and_Contents> a frbroo:F2_Expression ;
rdfs:label "<Ads_and_Contents>" ;
crm:P148i_is_component_of <Periodical_Issue> .
Components of Advertisements
-bdf0a5d12b9bdad55dc02c8c703b6311.jpg)
| Pattern/Structure Values | Definition | This pattern declares that advertisements include individual parts such as text content elements. |
| Abstraction | frbroo:F2_Expression → crm:P165_incorporates →
crm:E73_Information_Object
| |
| Content Values | Type of Value | Uniform Resource Identifier (URI); literal value (text) |
| Expected Value | URI from an existing linked data authority or minted by LINCS; literal value from the AdArchive dataset | |
| Format/Requirements for the Value | URI (preferably dereferenceable); rdfs:literal | |
| Example Values | “The Radical History Review, issued three time a year, publishes the best marxist and non-marxist radical scholarship in jargon-free English, scrutinizes conventional history, encourages controversy over current historical questions, interviews leading radical historians, suggests new ways of teaching history and stimulates theoretical discussion and political analysis.”; “Outside of the cultural field, features on Women & Infanticide, the Criminalization of Immigrant Women, Makeup as Mask, Anorexia Nervosa, Unionized Women vs. Surveillance Systems, Censorship & Women, Strippers Unionizing, and Media Access for Women have appeared in the past two years.”; “News you won’t find anywhere else.” | |
| Case Examples | Typical Example & Abstraction | The AdArchive dataset states that the Heresies 11 The Radical History Review advertisement incorporates advertising copy with the symbolic content “The Radical History Review, issued three time a year, publishes the best marxist and non-marxist radical scholarship in jargon-free English, scrutinizes conventional history, encourages controversy over current historical questions, interviews leading radical historians, suggests new ways of teaching history and stimulates theoretical discussion and political analysis.” <lincs:qMT4fWySbOE> → crm:P165_incorporates → lincs:i6VetuJDtL9
“The Radical History Review, issued three time a year, publishes the
best marxist and non-marxist radical scholarship in jargon-free
English, scrutinizes conventional history, encourages controversy
over current historical questions, interviews leading radical
historians, suggests new ways of teaching history and stimulates
theoretical discussion and political analysis.” |
| Edge Case Example & Abstraction | N/A | |
| Resource Links | IIIF Consortium. (n.d.). International Image Interoperability Framework. https://iiif.io Online Computer Library Centre, Inc. (2021). WorldCat. https://www.worldcat.org The Wikimedia Foundation. (2021). Wikidata. | |
| Discussion Elements Pertaining to the Pattern | N/A | |
| AdArchive Data Following this Pattern | Things being incorporated in an advertisement | |
Generalized Pattern in TTL:
<AdArchive_ad> a frbroo:F2_Expression ;
rdfs:label "<Heresies_Issue> <AdArchive_ad>" ;
crm:P165_incorporates <AdArchive_ad_part> .
<AdArchive_ad_part> a crm:E33_Linguistic_Object;
rdfs:label "Advertising copy about <AdArchive_ad_part>" ;
crm:P2_has_type <ad_part_type> ;
crm:P190_has_symbolic_content "<AdArchive_ad_part>" .
<ad_part_type> a crm:E55_Type ;
rdfs:label "<ad_part_type>" .
Contents of Works
Subject of Advertisement
-ae1665585e90778ac3921377a5a51dd3.jpg)
| Pattern/Structure Values | Definition | This pattern declares that advertisements are about (advertise) things such as an organization, newsletter, journal, issue, price, etc. |
| Abstraction | | |
| Content Values | Type of Value | Uniform Resource Identifier (URI); literal value (text) |
| Expected Value | URI from an existing linked data authority or minted by LINCS; literal value (text) from the AdArchive dataset | |
| Format/Requirements for the Value | URI (preferably dereferenceable); rdfs:literal | |
| Example Values | <http://www.wikidata.org/entity/Q5026000>; <https://id.loc.gov/resources/works/7563478>; <http://id.loc.gov/entities/providers/e3ccdff52e60985045bab51ab9f7ec2f>; <http://id.loc.gov/resources/instances/19699885>; <http://worldcat.org/entity/work/id/2863510477>; “women’s culture” | |
| Case Examples | Typical Example & Abstraction | The AdArchive dataset states that an advertisement in Heresies 6 is about the journal Feminist Studies. <lincs:41MHIWvLt31> → crm:P129_is_about →
<wikidata:Q1404511> |
| Edge Case Example & Abstraction | N/A | |
| Resource Links | Library of Congress. (2019, June 20). Library of Congress Catalog Instances. Library of Congress. (2021, July 26). Library of Congress Catalog Works. Library of Congress. (2021, July 26). Library of Congress Names. Library of Congress. (2018, December 19). Library of Congress Providers. Online Computer Library Centre, Inc. (2021). VIAF: The Virtual International Authority File. http://viaf.org Online Computer Library Centre, Inc. (2021). WorldCat. https://www.worldcat.org The Wikimedia Foundation. (2021). Wikidata. | |
| Discussion Elements Pertaining to the Pattern | N/A | |
| AdArchive Data Following this Pattern | The advertisement advertises an organization; the advertisement advertises a newsletter; the advertisement advertises a specific newsletter; the advertisement advertises a price | |
Generalized Pattern in TTL:
<AdArchive_ad> a frbroo:F2_Expression ;
rdfs:label "<Issue> <AdArchive_ad> advertisement" ;
crm:P129_is_about <Ad_Aboutness> .
<Ad_Aboutness> a crm:E1_CRM_Entity;
rdfs:label "<Ad_Aboutness>" .
Advertised Price
-0707f1c4f8772fa47dc654e7388d1794.jpg)
| Pattern/Structure Values | Definition | This pattern declares that an advertisement thing has a price, which is also advertised in the advertisement. |
| Abstraction | crm:E13_Attribute_Assignment
| |
| Content Values | Type of Value | Uniform Resource Identifier (URI); literal values (text, integer) |
| Expected Value | URI from an existing linked data authority or minted by LINCS; Literal values (text, integer) from the AdArchive dataset | |
| Format/Requirements for the Value | URI (preferably dereferenceable); rdfs:literal; xsd:integer | |
| Example Values | <https://schema.org/ListPrice>; <http://www.wikidata.org/entity/Q1072012>; <https://id.loc.gov/resources/works/11313169>; <http://id.loc.gov/resources/instances/19699885>; <http://worldcat.org/entity/work/id/41603340>; <http://id.lincsproject.ca/ACJVaMvS8xQ>; “10”; “45.00”; “8.50”; “31.81” | |
| Case Examples | Typical Example & Abstraction | The AdArchive dataset states that the journal Jump Cut has a domestic subscription list price of 4 US dollars. <lincs:TL9dEszedlb> a crm:E13_Attribute_Assignment
<schema:ListPrice> , <wikidata:Q43006303> ,
<lcsh:sh2008109889> |
| Edge Case Example & Abstraction | N/A | |
| Resource Links | Google, Yahoo!, Microsoft, & Yandex. (2021, July 7). Schema.org . https://schema.org Library of Congress. (2019, June 20). Library of Congress Catalog Instances. Library of Congress. (2021, July 26). Library of Congress Catalog Works. Library of Congress. (2021, August 2). Library of Congress Subject Headings. Online Computer Library Centre, Inc. (2021). WorldCat. https://www.worldcat.org The Wikimedia Foundation. (2021). Wikidata. W3C. (2012, April 5). W3C XML Schema Definition Language (XSD) 1.1 Part 1: Structures . | |
| Discussion Elements Pertaining to the Pattern | N/A | |
| AdArchive Data Following this Pattern | The price being advertised | |
Generalized Pattern in TTL:
<Measurement_Event> a crm:E13_Attribute_Assignment ;
rdfs:label "Pricing for <publication>" ;
crm:P2_has_type <value_type> ;
crm:P140_assigned_attribute_to <AdArchive_ad> ;
crm:P141_assigned <price> .
<value_type> a crm:E55_Type ;
rdfs:label "<value_type>" .
<publication> a frbroo:F2_Expression ;
rdfs:label "<publication>" .
<price> a crm:E97_Monetary_Amount ;
rdfs:label "<price>" ;
crm:P90_has_value "<price>" ;
crm:P2_has_type <price_type> ;
crm:P180_has_currency <currency> .
<price_type> a crm:E55_Type ;
rdfs:label "<price_type>" .
<currency> a crm:E98_Currency ;
rdfs:label "<currency>" .
People and Organizations
Contact Points
Address
-594a39239f4334aff94e70dc374cbd39.jpg)
| Pattern/Structure Values | Definition | This pattern declares that an organization could be contacted at an address. |
| Abstraction | crm:E74_Group → crm:P74_has_current_or_former_residence →
crm:E53_Place
| |
| Content Values | Type of Value | literal value (text) |
| Expected Value | Literal value from the AdArchive dataset | |
| Format/Requirements for the Value | rdfs:literal | |
| Example Values | “WCA, 731 - 44th Avenue, San Francisco, CA 94121”; “Editorial Office Feminist: Japan, 6-5-8 Todoroki, Setagaya-ku, Tokyo, Japan 158”; “Fairview Park, Elmsford, New York 10523, USA” | |
| Case Examples | Typical Example & Abstraction | The AdArchive dataset states that the Women’s Caucus for Art resides at a place identified by the address “WCA, 731 - 44th Avenue, San Francisco, CA 94121.” <wikidata:Q8030842> → crm:P74_has_current_or_former_residence →
crm:E53_Place
|
| Edge Case Example & Abstraction | The address also serves as a contact point for the actor. <wikidata:Q8030842> → crm:P76_has_contact_point → crm:E33_E41_Linguistic_Appellation
| |
| Resource Links | The Wikimedia Foundation. (2021). Wikidata. Online Computer Library Centre, Inc. (2021). VIAF: The Virtual International Authority File. http://viaf.org | |
| Discussion Elements Pertaining to the Pattern | N/A | |
| AdArchive Data Following this Pattern | The organization being advertised has an address | |
Generalized Pattern in TTL:
<AdArchive_Organization> a crm:E74_Group ;
rdfs:label "<AdArchive_Organization>" ;
crm:P74_has_current_or_former_residence <AdArchive_Place> ;
crm:P76_has_contact_point <address> .
<AdArchive_Place> a crm:E53_Place ;
rdfs:label "<AdArchive_Organization> location" ;
crm:P1_is_identified_by <address> .
<address> a crm:E33_E41_Linguistic_Appellation ;
rdfs:label "Mailing address for <AdArchive_Organization>" ;
crm:P2_has_type wikidata:Q319608 ;
crm:P190_has_symbolic_content "<address>" .
wikidata:Q319608 a crm:E55_Type ;
rdfs:label "address" .
Phone Number
-5fea3f6a00715becdc17cc6940a3c7d9.jpg)
| Pattern/Structure Values | Definition | This pattern declares that an organization could be contacted at a phone number. |
| Abstraction | crm:E74_Group → crm:P74_has_current_or_former_residence →
crm:E53_Place
| |
| Content Values | Type of Value | literal value (text) |
| Expected Value | Literal value from the AdArchive dataset | |
| Format/Requirements for the Value | rdfs:literal | |
| Example Values | “415-221-5125”; “416-967-9309”; “617-661-3567” | |
| Case Examples | Typical Example & Abstraction | The AdArchive dataset states that the location of the Women’s Caucus for Art is identified by the phone number 415-221-5125. <wikidata:Q8030842> → crm:P74_has_current_or_former_residence →
crm:E53_Place
|
| Edge Case Example & Abstraction | The phone number also serves as a contact point for the actor. <wikidata:Q8030842> → crm:P76_has_contact_point → crm:E41_Appellation
| |
| Resource Links | The Wikimedia Foundation. (2021). Wikidata. Online Computer Library Centre, Inc. (2021). VIAF: The Virtual International Authority File. http://viaf.org | |
| Discussion Elements Pertaining to the Pattern | N/A | |
| AdArchive Data Following this Pattern | The organization being advertised has a phone number | |
Generalized Pattern in TTL:
<AdArchive_Organization> a crm:E74_Group ;
rdfs:label "<AdArchive_Organization" ;
crm:P74_has_current_or_former_residence <AdArchive_Place> ;
crm:P76_has_contact_point <Telephone_Number> .
<AdArchive_Place> a crm:E53_Place ;
rdfs:label "<AdArchive_Organization> location" ;
crm:P1_is_identified_by <Telephone_Number> .
<Telephone_Number> a crm:E41_Appellation ;
rdfs:label "<AdArchive_Organization> telephone number" ;
crm:P2_has_type wikidata:Q214995 ;
crm:P190_has_symbolic_content "<Telephone_Number>" .
wikidata:Q214995 a crm:E55_Type ;
rdfs:label "telephone number" .
Groups (Organizations)
Formation
-c1702933168c15ede06e631a6b3b339d.jpg)
Generalized Pattern in TTL:
<AdArchive_Organization> a crm:E74_Group ;
rdfs:label "<AdArchive_Organization>" ;
crm:P95i_was_formed_by <AdArchive_group_formation> .
<AdArchive_group_formation> a crm:E66_Formation ;
rdfs:label "Formation of <AdArchive_Organization>" ;
crm:P4_has_time-span <AdArchive_group_startdate> .
<AdArchive_group_startdate> a crm:E52_Time-Span ;
rdfs:label "<AdArchive_group_startdate>" ;
crm:P82_at_some_time_within "<AdArchive_group_startdate>" ;
crm:P82a_begin_of_the_begin
"<AdArchive_group_startdate>"^^xsd:dateTime ;
crm:P82b_end_of_the_end
"<AdArchive_group_startdate>"^^xsd:dateTime .
Places
Geographies (Coordinates)
-bc76bd1b9e9689bf2ab375a0bdd25a12.jpg)
| Pattern/Structure Values | Definition | This pattern declares that a place is identified by a geographic reference such as coordinates. |
| Abstraction | | |
| Content Values | Type of Value | literal value (text) |
| Expected Value | Literal value from the AdArchive dataset | |
| Format/Requirements for the Value | rdfs:literal | |
| Example Values | “37.774750, -122.505020”; “40.582110, -73.986980”; “41.928880, -87.649500” | |
| Case Examples | Typical Example & Abstraction | The AdArchive dataset states that the Women’s Caucus for Art resides at a place which is located at the coordinates “37.774750, -122.505020.” <lincs:y0cAxtVpahj> → crm:P168_place_is_defined_by →
“37.774750, -122.505020” |
| Edge Case Example & Abstraction | N/A | |
| Resource Links | N/A | |
| Discussion Elements Pertaining to the Pattern | N/A | |
| AdArchive Data Following this Pattern | The organization being advertised is located at specific coordinates | |
Generalized Pattern in TTL:
<AdArchive_Place> a crm:E53_Place ;
rdfs:label "Geographic location with coordinates
<AdArchive_Place>" ;
crm:P168_place_is_defined_by "<AdArchive_Place>" .